
SOLIDWORKS 2022 已經慢(màn)慢(màn)進入大(dà)家的視野,大(dà)量的增強功能将改進您的設計(jì)、文檔、數據管理(lǐ)、驗證等日(rì)常工(gōng)作(zuò)流程,您最期待哪些功能的改進呢(ne)? 通過系列文章(zhāng)随小索一起來(lái)揭秘SOLIDWORKS 2022 的新功能吧(ba)!
今天與大(dà)家分(fēn)享的是SOLIDWORKS Simulation 2022 新增功能,SOLIDWORKS Simulation 2022簡化了分(fēn)析設置,提高了性能,增加了模拟的準确性。
點擊觀看(kàn)SOLIDWORKS Simulation功能增強篇視頻
■ 使用循環對稱性消減模型
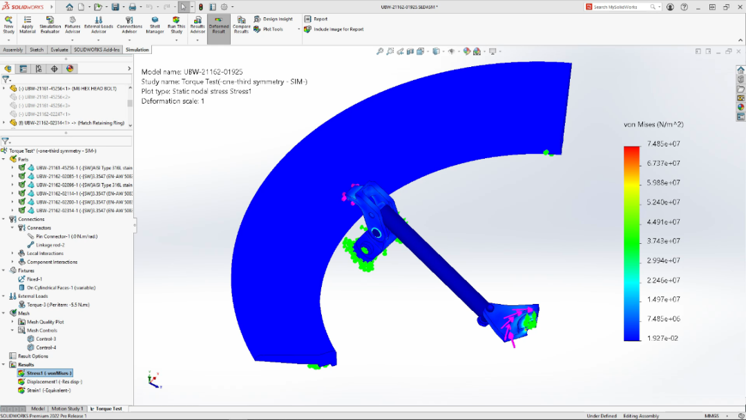
由荷蘭Uboat Worx公司生(shēng)産的NEMO潛艇在潛水時利用專門(mén)的手輪來(lái)固定艙門(mén),齧合鎖扣手指需要至少500N的接觸力,利用循環對稱性,可(kě)以将模型削減1/3,這樣将節省設置和求解的時間。

■ 2022新功能:虛拟連杆連接
去(qù)掉NEMO潛艇的這個拉杆,用一種新型的虛拟連接器來(lái)代替,可(kě)以進一步簡化模型。
新的虛拟連杆連接器可(kě)以用圓柱面或頂點來(lái)代表連杆的兩端,端部條件(jiàn)可(kě)以被定義爲完全剛性的、旋轉型及球形鉸鏈。我們将選擇圓柱形面和球形端部條件(jiàn)來(lái)正确模拟拉杆的功能,我們甚至可(kě)以從(cóng)幾個截面形狀中選擇并定義截面尺寸。

■ 網格控制更精細
SOLIDWORKS Simulation 2022 默認使用強大(dà)的基于混合曲率的網格器,它可(kě)以接受最大(dà)和最小全局尺寸範圍之外的網格控制值,這意味着您可(kě)以不受限制地細化或粗化任何區域的網格,幫助你(nǐ)達到求解時間和精度的最佳平衡。

■ 增加摘要功能
用戶在劃分(fēn)網格之後也可(kě)以通過新的摘要功能詳細查看(kàn)每個零部件(jiàn)的網格劃分(fēn)尺寸及網格控制添加情況。
接下來(lái),我們将對NEMO潛艇中心轉子施加一個扭矩。運行分(fēn)析後,我們可(kě)以審查虛拟連杆的剪切、軸向和彎曲載荷,以及解決鎖扣指和艙口法蘭之間形成的接觸反作(zuò)用力。

■ 求解速度提高25%以上
很多大(dà)型裝配體(tǐ)中包含大(dà)量的粘合觸點,現在這種類型的裝配體(tǐ)的求解速度比2021版本快(kuài)25%以上。

總結:SOLIDWORKS Simulation 2022增加了新的功能,完善了設置過程,并提供了内在的增強功能,加快(kuài)了性能,提高了解決方案的準确性。
文章(zhāng)選自(zì):達索系統SOLIDWORKS公衆号